智能安全配电装置AISD系列不触电不起火不伤人
1 概述
AISD 系列智能安全配电装置是安科瑞电气有限公司专门为低压配电侧开发的款智能安全用电产品,本产品主要针对低压配电侧人身触电安全事故、线路老化、漏电引起电气火灾等等常见隐患而设计。产品主要应用于学校、教育机构、医院、疗养院、康复中心、敬老院、酒店、商场商铺、企事业单位、家庭电器等各类低压用电的场合。
2 功能特点
■ 供电稳定性。负载端发生单相接地故障,装置报警,系统可持续供电,不会切断电源。
■ 供电安全性。装置可以把系统的漏电流限制在很小的级别,人体无意触碰到供电线路,不会造成触电事故。
■ 限流灭弧。系统发生短路故障,装置能快速切断电源,不会出现电弧火花。
■ 过载保护。装置监测到系统过载,可以及时切断电源,避免因过载引起线路故障。
■ 电压监测。装置实时监测系统电压,发生过、欠压时,发出报警信号,可以设置是否切断电源。
■ 报警功能。在系统发生短路、过载、欠压等异常时,装置发出声光报警信号,提醒相关人员。
■ 事件记录。装置存储 30 条事件记录,可供用户查询。
■ 通讯功能。装置配置 RS485 通讯接口,Modbus-RTU 协议,可以远程读取相关数据。可选配无线通讯模块,无线方式将数据发送到云平台。
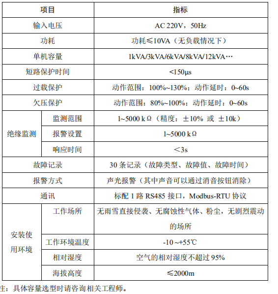
3.技术规则

m.xfdq88.b2b168.com
2881644648